available · summer 2026

building agents,
platforms, and software
that ships

robotics & ai @ ucl engineering agentic tools, backend systems and cloud-ready products.

35%
latency cut on jetson pipeline
68%
supervisor token reduction
15+
devops tool integrations
£1.5k
2nd at ucl csri hackathon

hi, i'm abdul - three things about me:

  • I'm unbearably curious.
  • I love a challenging codebase.
  • I want need to be a part of something BIG.
currently

leading agents at cisco

multi-agent devops orchestration

studying

robotics & ai

integrated masters at ucl

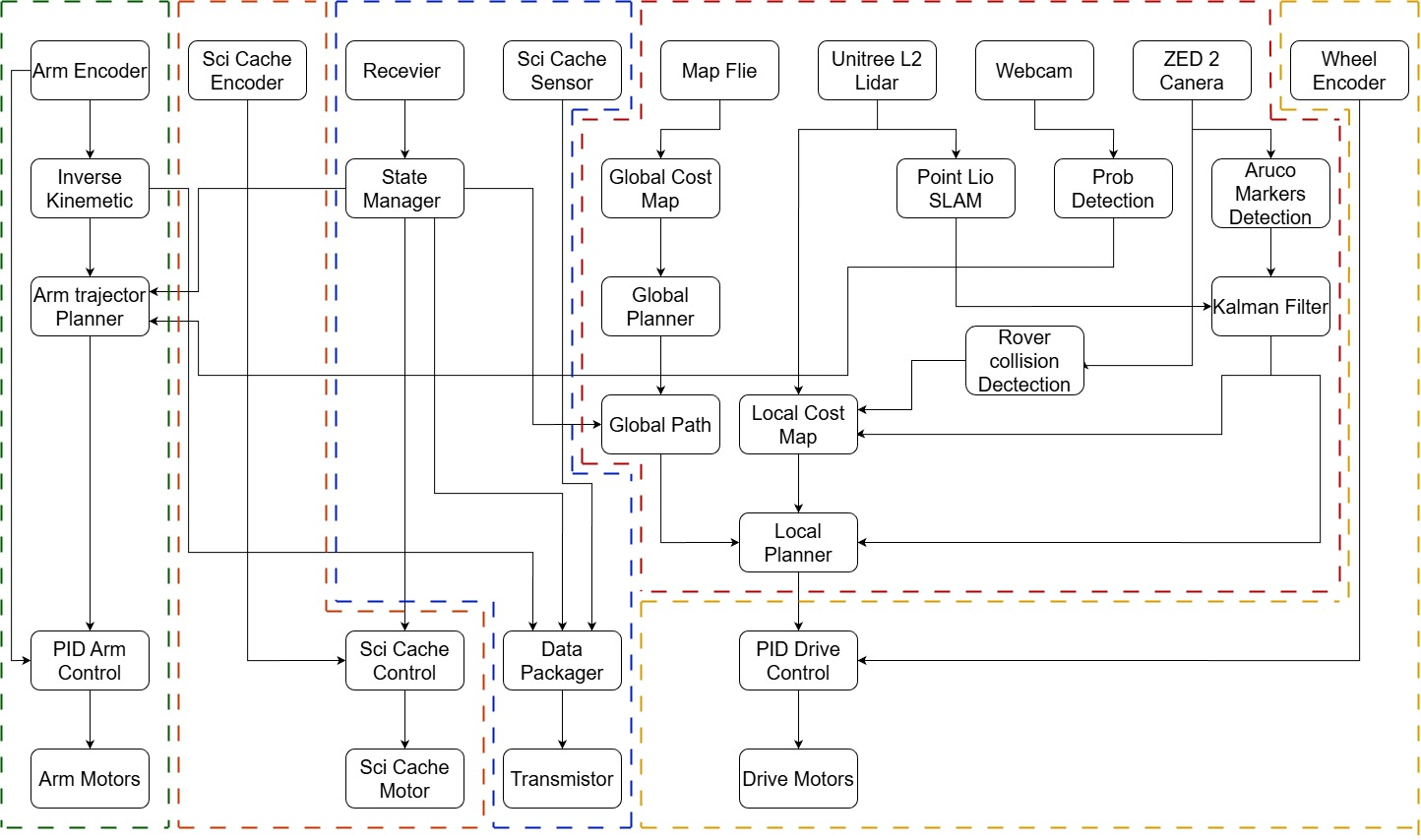
robotics

ucl racing

vision, edge inference, rover software

open to

summer 2026

ai, robotics, platform engineering

core stack
python langgraph fastapi pytorch ros 2 docker tensorrt next.js linux aws

"systems that think, see, and ship."

  1. feb 2026 - present industry project lead

    cisco · london, uk

    • Built autonomous DevOps agents across 15+ tool integrations.
    • Implemented cron, interval, and webhook triggers with Python 3.13 + FastAPI.
    • Routed work through a LangGraph ReAct supervisor for GitHub, ArgoCD, and PagerDuty agents.
    • python 3.13
    • fastapi
    • langgraph
    • google a2a
    • devops agents
  2. oct 2024 - present software engineer

    ucl racing · london, uk

    • Built Linux/Docker vision services across Jetson and Raspberry Pi nodes.
    • Streamed perception data over TCP for rover/vehicle workflows.
    • Reached stable 30Hz inference and cut latency by 35%.
    • linux
    • docker
    • jetson
    • tcp streaming
    • computer vision
  3. feb 2024 - may 2024 data analyst

    cedar college · karachi, pakistan

    • Integrated telemetry from 15 atmospheric sensors.
    • Cleaned high-altitude datasets for downstream ML analysis.
    • Trained weather prediction models reaching 88% held-out accuracy.
    • python
    • data pipelines
    • machine learning
    • sensors
sep 2024 - june 2028 integrated masters

robotics and ai · first class honors

university college london

  • 140% Global Excellence Scholarship.
  • Undergraduate teaching assistant: Introduction to Electronics.
  • Relevant modules: ML, RL, algorithms, OOP, modelling, filtering/fusion, control.
aug 2022 - july 2024 a-levels

cambridge a-level · 5 a*/a

cedar college · karachi, pakistan

  • 5 A*/A across Physics, Further Math, Math, CS, and Chemistry.
  • 100% merit scholarship.
  • STEM Society President and Scinnova VI/VII lead organiser.
01 / apr 2026 multi-agent · privacy-first

multi-agent gmail assistant

Autonomous email co-pilot with private, on-device memory.

  • Four LangGraph agents: intake, classifier, drafter, sender.
  • 68% lower supervisor token usage vs. flat prompting.
  • Local SQLite + AES-256 cache + OAuth2 Gmail access.
68% fewer supervisor tokens
7d encrypted local cache
4 specialised sub-agents
  • langgraph
  • python
  • sqlite
  • oauth2
  • aes-256
02 / jan 2026 applied ai · 2nd @ csri

ai-powered real estate dashboard

Prize-winning property intelligence dashboard built in one weekend.

  • Won GBP 1,500 as 2nd place at UCL CSRI Hackathon.
  • Maps UK property data with heatmaps and semantic search.
  • Adds forecasting, comparable analysis, and investment scoring.
£1.5k 2nd-prize at ucl csri
36h weekend build
uk-wide listing coverage
  • python
  • react
  • aws
  • geospatial
  • semantic search
03 / nov 2025 llm pipeline · finance

geopolitical ai & finance

Live geopolitical-news pipeline for market-impact signals.

  • Turns geopolitical news into live market-impact signals.
  • Uses Perplexity extraction + Finnhub market data.
  • Next.js dashboard with map and ticker-level drilldowns.
live finnhub price feed
0 manual curation steps
3 data sources fused
  • perplexity ai
  • next.js
  • typescript
  • finnhub
  • leaflet
04 / oct 2025 perception · on-device

sam3 knowledge distillation

SAM3-to-YOLO pipeline for fast on-device object detection.

  • Uses SAM3 for zero-shot annotation of unlabelled video.
  • Cuts dataset curation time by 90% with adaptive frame filtering.
  • Distils to YOLOv8/TensorRT for Jetson deployment, validating 93% mAP.
93% map on unseen scenes
90% less curation time
30hz on-device inference
  • meta sam3
  • yolov8
  • tensorrt
  • jetson
  • nvidia cosmos
languages
python
c++
c
typescript
javascript
sql
matlab
bash / shell
robotics & sim
ros 2
nvidia isaac lab & sim
gazebo
moveit
urdf / xacro
pybullet
ai · agents · vision
pytorch
langgraph
crewai
aws bedrock
opencv
gymnasium (rl)
tensorrt
frameworks & tools
fastapi
next.js
linux
docker
websockets
git
langsmith
solidworks
ansys

interested in collaborating?

open to opportunities, research collaborations, and serious build ideas. use the email button below - every message goes to me personally, not an ai agent.

location london, uk
email abdul.makarim.24@ucl.ac.uk
availability summer 2026 onwards